高三艺体生文化课需要多少分?-文化课分数逐年
“文化课要求逐步提高”已成为艺考生面临的一大挑战
近几年,教育部印发的关于普通高校特殊类型招生工作的文件中,无不提及要切实提高艺术类专业的文化成绩要求。
2024年,艺术类本科专业高考文化课录取控制分数线,原则上不得低于第二批次录取控制分数线的75%。

去年,教育部发布的《教育部关于进一步加强和改进普通高等学校艺术类专业考试招生工作的指导意见》文件中,艺考文化被再度强调:
①2024年起,艺术史论、戏剧影视文学等高校艺术类专业,直接依据考生高考文化课成绩、参考考生综合素质评价,择优录取;
②使用省级统考成绩作为专业考试成绩的艺术类专业,在考生高考文化课成绩和省级统考成绩均达到所在省(区、市)艺术类专业录取最低控制分数线基础上,依据考生高考文化课成绩和省级统考成绩按比例合成的综合成绩进行平行志愿择优录取,其中高考文化课成绩所占比例原则上不低于50%;
艺考生的文化课提高成为了近几年艺考改革的重点,随着艺考改革的不断完善和教育部门对艺考文化的重视,不出意外的话,2021届各省份提高录取提档线是必然趋势。
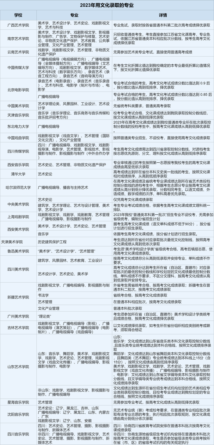
02、各院校情况
通过2022年各大艺术学院公布的招生简章显示,大部分艺术类专业对于文化课要求都在逐提高。
以中央戏剧学院为例,其2022年多个专业文化课录取线上涨,具体如下:
1、戏剧影视导演(戏剧导演)录取分数线由本科一批录取控制分数线的85%调整至90%;
2、戏剧影视导演(电影导演)录取分数线由本科一批录取控制分数线的85%调整至90%;
3、录音艺术(演艺声音设计)录取分数线由本科一批录取控制分数线的85%调整至90%;

03、各省份情况
04、文化课学习时间
如果从艺考结束后开始复习文化课,时间极为紧迫。
如果3月结束校考,文化课学习时间不足90天。
这其中还包含法定节假日、周末、体检、模拟考试、看考场等。实际学习剩余时间不足70天,平均每科学习仅有10天,平均每本书学习仅有1.5天。
所以如果将全部赌注都押在艺考结束后,那么时间真的不够用!
05、文化课薄弱原因
1、思维无法及时转换
首先说第一个原因,无论是美术、音乐还是体育等,从人的大脑思维习惯和思维特点来看,主要是运用人的左半脑,而文化课学习主要动用有半脑,很多学生在短时间内无法从专业的领域当中立即转化过来,主要是这方面的原因。特长生要想在最短的时间内迅速思维转换,主要靠学习目标明确,动力十足,而且具有顽强的意志力。
2、文化课基础薄弱
第二个原因,很多艺术生由于在专业课上花费的时间比较长,对专业也比较感兴趣从而忽视了文化课的复习,导致文化课漏洞百出。特别是有许多艺术生因为大力突击专业课,甚至学习进度都很难跟上,导致文化课底子及其薄弱。
3、复习不得要领
第三个原因,很多艺术生在专业方面很擅长,很优秀,但在文化课复习方面却一塌糊,眉毛胡子一把抓或者根本不知道从何处下手。
06、艺考生如何做
专业课和文化课同步进行,做到专业文化两手抓,上午专攻文化课学习,下午专注专业课能力提升。在联考之前,既不耽误专业课备考,也不影响后期文化课学习。
在联考之前专注专业课备考,让专业分数大幅度提升。艺考过后,全身心投入到文化课的学习。把时间用在最能得分的科目及各科的某些模块上。
版权声明
本站资讯除标注“原创”外的信息均来自互联网以及网友投稿,版权归属于原始作者,如果有侵犯到您的权益,请联系我们提供您的版权证明和身份证明,我们将在第一时间删除相关侵权信息,谢谢.联系地址:977916607@qq.com




